一文了解ECU硬件都有什么
汽車ECU,全稱為Electronic Control Unit,是一種專為汽車電子系統設計的微型計算機,它在現代汽車中扮演著至關重要的角色。ECU的主要作用是通過接收來自各種傳感器的數據,處理這些信息,并根據預設的邏輯或算法控制各種執行器,確保汽車各個系統能高效、安全地運行。本文打算來介紹ECU硬件,包括其組成和作用,與此強相關的傳感器,執行器和電源管理模塊等內容。
1 ECU硬件的組成
首先,關于ECU硬件的組成,可以概括如下圖所示:

總結下來,ECU的硬件組成主要包含以下幾個關鍵部分:
微控制器(MCU,Microcontroller):MCU作為ECU的核心,它集成了CPU、存儲器和其他外圍接口。CPU執行控制邏輯,處理來自傳感器的數據,并生成控制信號。比如TC系列、STM32系列和Cortex-M系列等;
外圍電路:輸入接口用于接收傳感器信號,包括模擬輸入(如A/D轉換器)和數字輸入;輸出接口控制執行器,比如控制電機或電磁閥或功率器件。
通信接口:支持多種通信協議,如CAN、LIN、UART、以太網等,用于與其他ECU或車載網絡通信。
電源管理模塊:確保ECU穩定供電,可能包括電壓調節器和保護電路。
其他:比如監控模塊用于檢測ECU狀態,確保系統穩定性,如看門狗定時器;電容、電感用于濾波和穩定電路中的電流和電壓;變壓器、開關管在電源管理和功率輸出中發揮作用等。
這些組件協同工作,確保ECU能夠準確地接收信息、處理數據并發出控制指令。
2 ECU硬件的作用
ECU硬件具體起了什么作用,總結如下:
1)傳感器信號處理
傳感器的原始信號因干擾存在噪聲,需要在硬件層面進行處理,因此通常設計相應的硬件電路進行抗干擾,信號濾波和傳感器保護(STG,STB和OL)等。

總體來說,傳感器大多數是不在PCB上,少數在PCB上,比如加速第傳感器和溫度傳感器等,對于傳感器的信號類型分為兩類,一類是常見的模擬信號,數字信號和頻率信號;另一類是協議信號,比如SENT, SPI和AK協議等。對于不同類型的傳感器信號,需要不同的硬件電路來處理。
2)通訊處理
ECU之間常見的通訊有Lin、 CAN和以太網等形式。以CAN通訊為例,物理電壓信號通過CAN_H和CAN_L兩根線傳輸,ECU硬件需要設計硬件處理電路,防止EMC干擾等,然后使用相應的CAN收發器將CAN_H和CAN_L兩根線的差分電壓轉換成邏輯電平,最后傳輸給CAN控制器。

source: CAN接口電路設計
3)執行器的驅動處理
ECU執行器的驅動電路一般采用驅動外圍芯片外加部分處理電路的形式,主要是針對電磁閥、電機和功率開關類器件。以變速箱控制器上電磁閥的硬件驅動電路為例,有些關鍵電磁閥有高低邊驅動芯片配置,以保證電磁閥工作滿足預期的行為。

4)控制
微控制器作為ECU的大腦,負責上述的傳感器信號采集,CAN通訊配置和執行器的驅動等作用,從ECU硬件角度選擇符合要求的微控制器至關重要,同時合理的分配微控制器引腳的使用也十分重要。
5)電源的管理
不管是傳感器,CAN收發器,執行器和微控制器,它們只有供電得到保證后才能正常工作,所以ECU硬件需要配置相應的電源管理芯片/模塊,以此輸出不同的電壓值,來滿足不同器件的供電要求。

6)信號的檢測
ECU需要設計一些硬件電路,將電信號(電壓/電流)輸入給微控制器,從而微控制器可以通過該電信號判斷是否電路存在異常,比如下圖所示的傳感器1,通過硬件處理電路輸入給微控制器的信號無法判斷所有的硬件故障,這時就需要增加額外的電路,以保證所有的硬件故障能被覆蓋,故將這部分額外的電路成為診斷電路,檢測硬件電路的狀態。

7)ECU的測試
一方面是在PCB需要能夠對電路直接進行檢測,因此設計時需要布置一些觸點,方便用歐萬用表等測試設備直接進行測試;另一方面,為了軟件調試目的,在PCB會留有調試接口等,比如JTAP口。

接下來我們在了解下ECU硬件的重要組成部件:傳感器和執行器。
3 ECU硬件的傳感器
汽車上使用的傳感器非常多,可以從以下兩個角度來了解:
1) 檢測的物理信號類型
汽車上的傳感器可以檢測多種物理信號,比如:
速度:車速傳感器,轉速傳感器和輪速傳感器等,可以檢測車輛的速度和轉速等信息。
位置:撥叉位置傳感器,可以檢測變速箱的撥叉位置信息。
溫度:冷卻液溫度傳感器、進氣溫度傳感器、排氣溫度傳感器等,可以檢測發動機和各個系統的溫度。
壓力:油壓傳感器、機油壓力傳感器、燃油壓力傳感器等可以檢測各種液體和氣體的壓力。
加速度:加速度計和陀螺儀可以檢測車輛的加速度和姿態,幫助車輛保持平衡和穩定性。
具體可以了解參考博世的傳感器手冊,如下示意:

2) 傳輸的信號類型
這些傳感器有著不同的工作原理和作用,按照其輸出類型可分為:
模擬信號:模擬信號是一種連續變化的信號,通常以電壓、電流、電阻等物理量的形式表示。傳感器的輸出信號通常是模擬信號,需要經過模數轉換器轉換成數字信號才能進行數字處理和存儲,比如溫度傳感器和壓力傳感器等。
數字信號:數字信號是一種離散的信號,通常以二進制數的形式表示,直接輸出數字信號,不需要經過模數轉換器。比如撥檔傳感器和門傳感器等。
脈沖信號:脈沖信號是一種具有固定頻率和占空比的矩形波信號,通常用于計數和測量,比如轉速傳感器。
脈沖寬度調制信號:PWM信號是一種將模擬信號轉換成數字信號的技術,通過不同占空比的脈沖信號來模擬連續變化的模擬信號。比如位置傳感器。
串行信號:串行信號是一種按照一定規則依次發送的信號,通常用于長距離傳輸和多設備連接。串行信號有多種協議,如I2C、SENT, SPI,AK, PSI5等。最常用的SPI協議,用來板載傳感器的信號傳輸,比如加速度傳感器。
對于不同類型的傳感器信號,需要不同的處理方式,以便進行數字處理、存儲、傳輸和控制。因此這就意味著控制器硬件設計需要考慮各個傳感器傳輸的信號類型,以滿足采集要求。
4 ECU硬件的執行器
1)電機
汽車的很多控制功能都需要使用電機作為執行器,這些執行電機一般是直流電機或步進電機,它倆都可以根據控制信號來完成精確的位置和速度控制。
直流電機:是一種將電能轉換成機械能的電動機,它可以通過改變電流的方向和大小來控制電機的轉速和轉向。在汽車控制器中,直流電機通常用于控制發動機的進氣量、空調系統的送風量、電動窗戶的開合等。
步進電機:是一種具有定量位置和轉角的電機,它可以通過給定特定的脈沖序列來控制電機的轉動,從而實現精確的角度和位置控制。在汽車控制器中,步進電機通常用于控制車輛的換擋、離合器的離合過程、轉向系統的轉向角度等。
除了直流電機和步進電機之外,汽車控制器中還可能包括交流電機、無刷直流電機等類型的執行電機。不同的執行電機類型應用于不同的汽車控制器系統,如下所示:

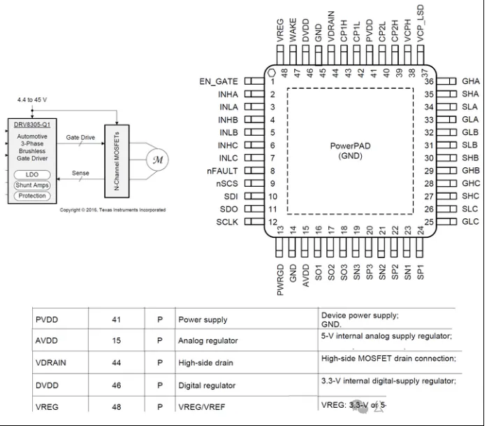
這里再介紹下BLDC(Brushless DC Motor, 無刷直流電機)的硬件電路為例,BLDC通過電子控制器來控制電機的轉速和方向,BLDC控制器通常包括電機驅動器、控制電路和傳感器等部分,如下圖所示。

電機驅動器將電源電壓轉換為電機需要的電壓和電流,控制電路接收來自車輛的控制信號,并將信號轉換成電機的驅動信號,傳感器用于監測電機的位置和轉速信息,以實現精確的電機控制。
2)電磁閥
ECU執行器系統常用的閥有:
電磁閥:是一種通過電磁作用將閥芯移動來控制介質通斷,壓力或流量的閥門,廣泛應用于汽車的電液系統中。
氣動閥:是一種利用壓縮空氣來控制閥芯運動的閥門,常用于汽車空氣制動系統、排氣系統等控制中。
機械閥:是一種通過機械作用來控制介質通斷或流量的閥門,常用于汽車的燃油系統、冷卻系統等控制中。
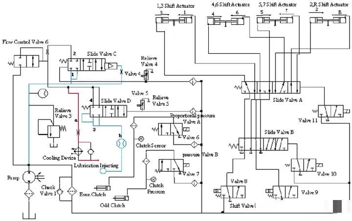
這些執行器閥在汽車控制系統中起著重要的作用,通過控制介質的通斷或流量來控制汽車的各種操作。這些執行器閥可以單獨使用,也可以組合使用,以實現更為復雜的控制需求,這里以自動變速箱的電液系統為例:

該電液系統包含的電磁閥有:
1個主油路油壓調節電磁閥,用來調節主油路油壓;
2個離合器油壓調節電磁閥,分別用來調節兩個離合器油壓大小;
1個離合器冷卻油量調節電磁閥,根據油溫傳感器信號來調節離合器冷卻油量;
4個換檔電磁閥(開關閥),用來切換1檔/3檔、4檔/6檔、5檔/7檔、2檔/R檔;
1個檔位切換電磁閥,通電時進行偶數檔的切換,不通電時進行奇數檔的切換;
2個安全電磁閥,在傳動中出現安全故障時,用于避免該支路會失去壓力。
3)繼電器
繼電器在新能源汽車中起著越來越重要的作用,尤其對高功率電路的控制,可以保證汽車各部件的正常運行,具體應用的控制功能,示意如下:

具體來說,繼電器是一種將小電流控制大電流的電器開關,它通過控制電磁鐵的通斷來開關高功率電路。ECU中繼電器通常用于控制高功率電路的開關,比如:
啟動電機:汽車發動機啟動需要大電流,這時控制器會通過繼電器將電池的電流輸出到發動機的起動電機上,以實現發動機的啟動。
燈光:汽車的燈光通常需要大功率電流,控制器會通過繼電器控制燈光的開關,以實現燈光的控制。
風扇:汽車的散熱風扇需要大功率電流,控制器會通過繼電器控制風扇的開關,以實現散熱風扇的控制。
電動窗戶:汽車電動窗戶通常需要大功率電流,控制器會通過繼電器控制窗戶電機的正反轉,以實現窗戶的升降。
除了上述的這些功能,在新能源汽車中,BMS和OBC會使用到多個繼電器,來控制充放電及其保護功能,以BMS為例:

BMS使用了3個繼電器:
充電繼電器:充電繼電器用于控制電池的充電,當充電器充電時,充電繼電器將電池連接到充電器,以實現電池的充電。
放電繼電器:放電繼電器用于控制電池的放電,當電池需要放電時,放電繼電器將電池連接到負載上,以實現電池的放電。
保護繼電器:保護繼電器用于監測電池系統的狀態,當電池系統出現故障時,保護繼電器會切斷電池與負載之間的連接,以保護負載和電池。
電池管理系統可能還配備絕緣監測繼電器,用于監測電池系統的絕緣狀態,當電池系統的絕緣狀態出現問題時,絕緣監測繼電器會切斷電池與負載之間的連接,以避免電池漏電或其他安全問題。
5 ECU硬件的電源管理
上面介紹完了ECU硬件的傳感器和執行器,本來微控制器也是非常重要的點,但考慮到微控制器其實更多的在ECU軟件開發被研究,直接跳到ECU硬件的電源管理。
電源管理確保電子控制單元穩定、高效運行的關鍵一環,下圖示意電源管理模塊與ECU硬件的其他模塊的關系:

1)傳感器供電
傳感器需要穩定且可靠的電源供應才能正常工作,其供電電壓范圍依傳感器類型和具體的設計而定,典型的車用傳感器供電電壓有:5V和12V。比如溫度傳感器、壓力傳感器和位置傳感器等,需采用5V供電;比如轉速傳感器,需要12V的電源。另外,在商用車或特殊應用場景下,會使用24V供電。下面列舉了常見傳感器的電壓范圍:
位置傳感器,電壓范圍4.75V-5.25V,典型值為5V。

轉速傳感器,電壓范圍4V-24V,常取12V。

2)微控制器供電
微控制器的供電電壓可以分為以下幾種:
5V:最常見的微控制器供電電壓。
3.3V:現代微控制器中較為普遍的供電電壓,包括許多32位微控制器和16位微控制器。
1.3V:一些新型微控制器,尤其是在低功耗和高性能方面,需要更低的供電電壓。
不同微控制器可能有不同的供電電壓要求,具體根據具體的規格書來確定,如下列舉了英飛凌 Aurix TC3XX系列的幾種供電電壓值。

TC3xx有1.3V,3.3V和5V三種供電電壓。為了保證微控制器的穩定運行,需要為微控制器提供穩定的電源,通常使用專門的電源管理芯片和硬件處理電路來保證,比如常聽說的TLE35584就是一款很常用的電源管理芯片。
3)執行器供電
汽車控制器通過控制信號和電能轉換等方式控制執行器,通常都不是通過微控制器直接驅動,而是需要通過外圍芯片來驅動,通過這些驅動芯片來給執行器提供穩定或可調節的供電電壓,如下圖為BLDC的驅動芯片,該芯片需要3.3V和5V兩種供電電壓。

4)通訊器件的供電
關于通訊器件相關的供電,以CAN通訊為例,需要使用CAN收發器,將CAN總線的差分電壓信號轉換成邏輯電平信號,CAN收發器需要被供電才能正常運行,通常需要5V供電,如下所示:

6 總結
以上就是對于ECU硬件的組成和作用功能,以與此相關的傳感器,執行器和電源管理等內容介紹。按照這個思路,可以專注于一個ECU的深入研究,一方面可以從硬件角度,深入了解具體的硬件電路是怎樣的,另一方面可以從軟件角度,了解輸入給軟件的每一個信號都被硬件做了什么,以及軟件需要對每一個信號做什么。
END

